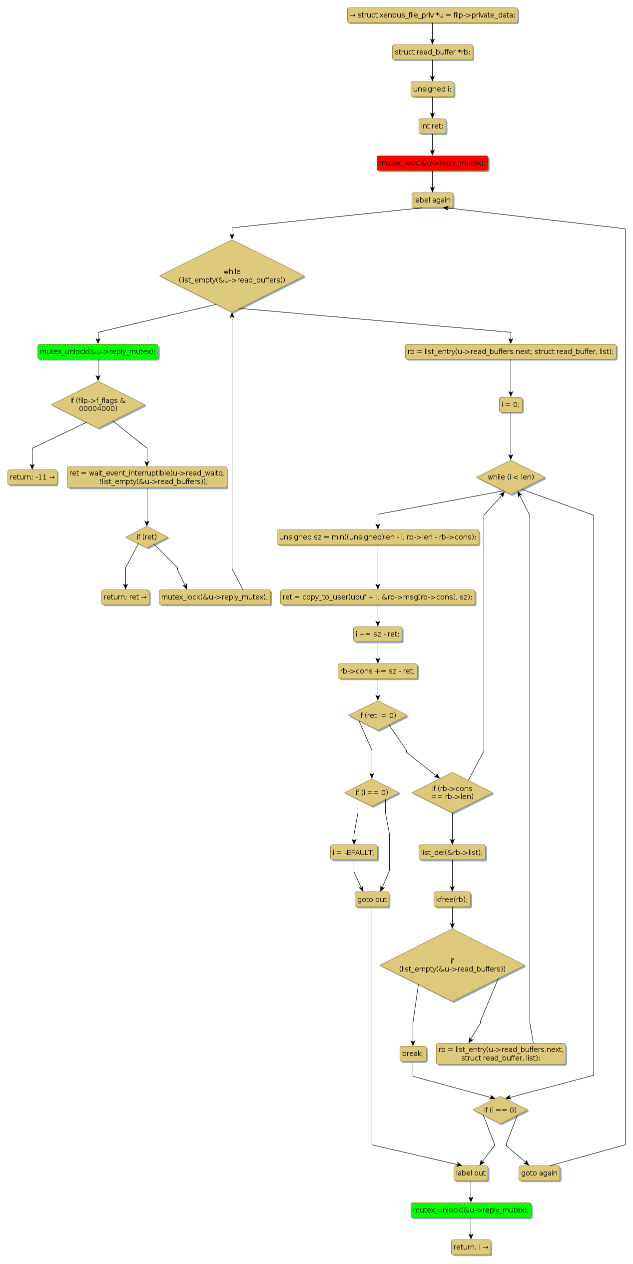
Instance Verification Kit (IVK)
mutex lock @ [3876+28+/linux-3.19-rc1/drivers/xen/xenbus/xenbus_dev_frontend.c]
Instance Signature: reply_mutex
|
The Matching Pair Graph:
|
|
Function Name
|
Control Flow Graph (CFG)
|
Events Flow Graph (EFG)
|
Source Correspondence
|
|
xenbus_file_read
|
|
|
[3673+16+/linux-3.19-rc1/drivers/xen/xenbus/xenbus_dev_frontend.c]
|